Home
High power amplifier for 1296
1 KW SSPA for 1.8-54 MHz
A 1.5 KW LPF for 160-6m
1.8 to 54 MHz Dual Directional Detector
1.8 to 54 MHz combiner set
Automatic Transverter Interface
1 KW 6 Meter LDMOS Amplifier
2 Meter 80W All Mode Amplifier
1 KW 2M LDMOS Amplifier
1 KW 222 MHz LDMOS Amplifier
500w 70cm Amplifier
1KW 70cm LDMOS Amplifier
A Big Power Supply for SSPAs
Low Pass Filter/Dual Directional Detector
Sampling RF Power
LED Bar Graph Meter
Amplifier Control Board
LNAs (preamps) and MMICs
LNA Sequencing and Protection
Building UHF Antennas
VHF OCXO
MIcrowave Marker
Crystal Oven Controller
Microwave L.O.
Latching Relay Driver
12 to 28v
Relay Sequencer
High Current DC Switch
L & S Band LNA
Microwave L.O. Filters
PC Board Filters
Using Inexpensive Relays
600w 23cm LDMOS Amplifier
XRF-286 Amplifiers for 23cm
150W 23CM Turn-Key Amplifier
300w 23cm Amplifier
200w 23cm Amplifier
100w 23cm "brick"
100w 23cm Transverter
60w 23 cm Amplifier
23 CM Beacon
23cm Signal Generator
23cm Double Quad
23cm filters
13cm filter
13cm Signal Generator
13cm Transverter
120w 13 cm Amplifier
600w+ 33cm Amplifier
300w 33cm Amplifier
33cm filter
33 cm Crystal Source
33cm Signal Generator
9cm Transverter
Transverter Selector
12 AND 28 volts
Klitzing Amplifiers
IC-910H tweaks
Audio Files
Parts I Can Supply
Current Projects
Links

Comments? email to

Automated Transverter Interface for HF Radios

 

The small box pictured here contains a PC board that handles all the complex switching of TX, RX and PTT transverter connections in my station, allowing me to switch from an HF band to any one of 3 VHF, UHF or microwave bands in an instant. It's completely solid-state (no relays), and can be expanded to include more than 3 of these bands by chaining another board inside (more on that later as I expand the article). It's small, (3" by 6"), and tucked away on a shelf between two of the transverters I use here.
 

The rear panel is a bit busy with all of the necessary connections.

 


Next photo just shows how it fits in with the rest of the station
Many of the newer upscale HF radios have transverter ports for VHF/UHF and microwave bands. What this means for us is we get to use all of those great HF radio features on those other bands.

I built this interface primarily for my SDR radios; I use it with a Flex 6500 and an Apache ANAN 10, and have also tested it on an ANAN 100D. All of these radios have the ability to control external equipment (linear amplifiers, StepIR antennas, etc.); in fact, the Apache units can do it without external interface cards, as they have user-defineable control lines available on the back panel. The Flex radios can also be adapted with the use of a USB interface card..

Users of non-SDR traditional upscale radios (like the Kenwood TS-990, the Yaesu FT-9000 and many others) can also benefit...all of the radios mentioned have jacks on the rear panel for transverter connections. What is needed is a receiver-only input, and a low level transmitter output...typically this output is anything from about -10 dbm to +15 dbm (100 microwatts to about 30 milliwatts). In transverter mode, these radios shut off their final amplifiers and use a small portion of their driver power for the transverter in use. I should also mention there is a "transverter selector" article on this site which describes a manually-switched interface for radios delivering higher power levels and also do not have a separate receiver input.

Here's a photo of the board; it measures just 2.5" by 4.5".

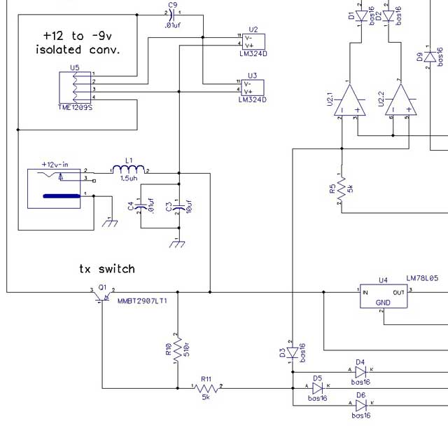
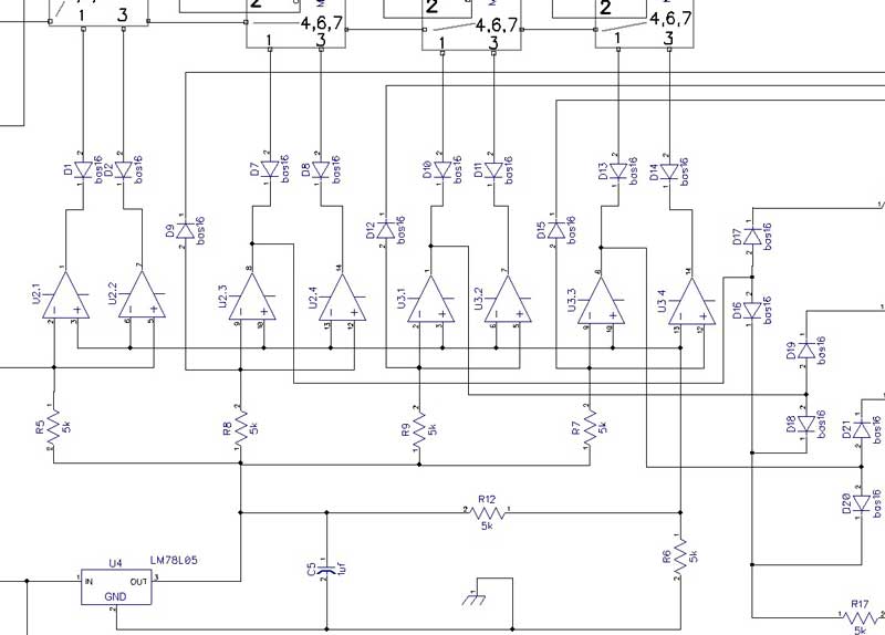
U6, U7 U8 and U9 are Mini-Circuits CMOS RF switches, replacing the relays we would otherwise use for RF switching. They have a frequency response beyond 2 GHz, so for those of you using transverter I.F. frequencies above the usual 28 or 144 MHz bands, no problem, even with an I.F. as high as 1296. It might be useful to describe the particulars, so here we go:

 

The first thing we need to do is set the transmitter output to a useful level. Most transverters require a minimum of 1 milliwatt for full output, and some radios don't quite have this much from their transverter ports. U1 can amplify the input TX level by 20 db at 28 MHz, and 1 db gain compression is 30 milliwatts;  it can produce up to 10 milliwatts without any gain compression whatsoever. At 1296 MHz I.F., gain is somewhat lower (12db), but the P1db levels are the same. Since 10 milliwatts is more than enough for the transverter, and the transverter almost always has an input adjustment control, one should configure the input attenuator to produce +10 dbm (10 milliwatts) when driven by a given radio.

The receive connection is passed to the first CMOS switch directly, and the purpose of this first switch is to toggle between TX and RX, producing a common transverter port. Split input, common output (the configuration used here).

Other configurations are possible; for example, to have a common I.F., one only needs to tie together the TX and RX ports; for a split output to the transverter, a 2-way resistive splitter or other type of splitter can be used.

The second CMOS switch directs the common port to either the first transverter to be selected, or bypasses this port to the next switch. These switches have excellent isolation (> 50db up to 200 MHz). P1db for them is >+20 dbm, well above the levels used here.


In this next section, the common I.F. signal paths are shown; the default connection is to the bypass connector if U7,8 and 9 are not activated. U7 only is activated for transverter 1, U8 only for transverter 2, and U9 only for #3. Each one of these switches has an internal 50 ohm termination for the port not in use, and this helps with isolation and stability.  It should also be noted that each switch has about 4 tenths of a db insertion loss, so by the time we get to the bypass connector fed by U9, the cumulative loss is just under 2db. This is not an problem for either TX or RX, as transverter receiver gain and TX level adjustments are normally set in each transverter anyway.

Only the RCV signal is routed to the bypass connector, the transmit is held back. Since this bypass connection was to be used for expansion (adding additional transverter outputs), I thought it best not to chain two or more TX preamps should I find the need to add additional transverters, opting to use a splitter to feed the two separate TX inputs instead. One TX preamp is more than enough; the RX side is not amplified, so no issues there.


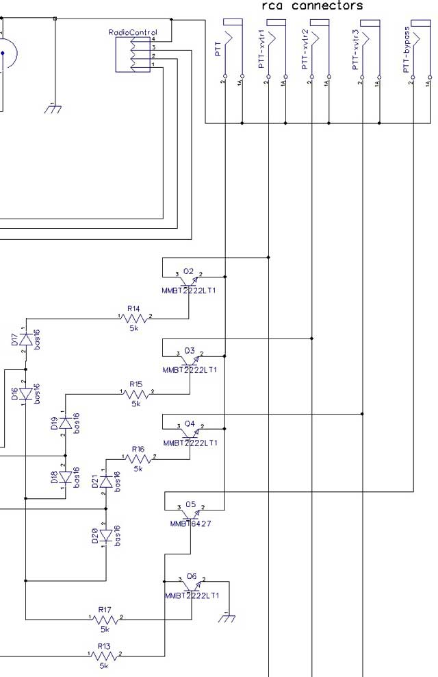
This next section handles the routing of the PTT connection from the radio. When all transverters are bypassed, the PTT connection from the radio is passed to the PTT bypass connector, which goes to the station HF amplifier. This allows the transverters to control amplifiers for their respective bands without activating the HF amplifier; likewise, when bypass (to HF) is active, the HF amplifier is connected to the PTT of the radio, and the transverters and their amplifiers are deactivated.

Q2, 3 and 4 route the PTT signal to transverters 1, 2 or 3 (whichever is selected), and if bypass is selected, Q5 handles it. Q6 is just there to activate Q5 if none of the others have been selected.

The PTT lines can handle up to 300ma.
 


Ok, this next section just shows the LM324 comparators, which operate the switches. Depending on which control line is pulled low through D9, 12 or 15, one pair of these comparators operates it's respective RF switch.

D16-21 are gates that signal the appropriate PTT transistor to route that signal to the correct output port.
 


Finally, we need 3 different power sources developed from the 12v input. 12v is needed to operate most of the circuits, but we also need -9v (U5) to operate the CMOS switches, and +5v (U4) for TTL compatible levels on the remote control lines.

D3 through 6 trigger the TX/RX switchover whenever PTT is active on the selected transverter port.
 


The complete schematic is shown next (click here for a hi-res version)

 

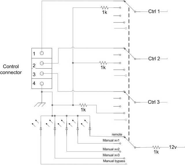
And here's a diagram of the switch used to manually select the active transverter when the remote control function is not used:
Here are a couple of photos of the inside; the ferrites used for the RFI chokes are Laird p/n 28B0375-000, available from www.mouser.com and other distributors.